學會觀察眼圖及其分析方法
二、數字通信原理實驗箱實驗電路工作原理
我們知道衡量整個通信系統的傳輸質量,最直觀的方法就是用眼圖來觀察傳輸畸變和噪聲干擾。
我們知道,在實際的通信系統中,數字信號經過非理想的傳輸系統必定要產生畸變,信號通過信道后,也會引入噪聲和干擾,也就是說,總是在不同程度上存在碼間串擾。在碼間串擾和噪聲同時存在情況下,系統性能很難進行定量的分析,常常甚至得不到近似結果。為了便于評價實際系統的性能,常用觀察眼圖進行分析。
眼圖可以直觀地估價系統的碼間干擾和噪聲的影響,是一種常用的測試手段。
什么是眼圖?
所謂“眼圖”,就是由解調后經過低通濾波器輸出的基帶信號,以碼元定時作為同步信號在示波器屏幕上顯示的波形。干擾和失真所產生的傳輸畸變,可以在眼圖上清楚地顯示出來。因為對于二進制信號波形,它很像人的眼睛的過程眼圖。
在圖12-1中畫出兩個無噪聲的波形和相應的“眼圖”,一個無失真,另一個有失真(碼間串擾)。
圖12-1中可以看出,眼圖是由虛線分段的接收碼元波形疊加組成的。眼圖中央的垂直線表示取樣時刻。當波形沒有失真時,眼圖是一只“完全張開”的眼睛。在取樣時刻,所有可能的取樣值僅有兩個:+1或-1。當波形有失真時,在取樣時刻信號取值分布在小于+1或大于-1附近,“眼睛”部分閉合。這樣,保證正確判決所容許的噪聲電平就減小了。換言之,在隨機噪聲的功率給定時,將使誤碼率增加。“眼睛”張開的大小就表明失真的嚴重程度。
為便于說明眼圖和系統性能的關系,我們將它簡化成圖12-2的形狀。
由此圖可以看出:(1)最佳取樣時刻應選擇在眼睛張開最大的時刻;(2)眼睛閉合的速率,即眼圖斜邊的斜率,表示系統對定時誤差靈敏的程度,斜邊愈陡,對定位誤差愈敏感;(3)在取樣時刻上,陰影區的垂直寬度表示最大信號失真量;(4)在取樣時刻上,上下兩陰影區的間隔垂直距離之半是最小噪聲容限,噪聲瞬時值超過它就有可能發生錯誤判決;(5)陰影區與橫軸相交的區間表示零點位置變動范圍,它對于從信號平均零點位置提取定時信息的解調器有重要影響。實驗室理想狀態下的眼圖如圖12-3所示。
衡量眼圖質量的幾個重要參數有:
1.眼圖開啟度(U-2ΔU)/U
指在最佳抽樣點處眼圖幅度“張開”的程度。無畸變眼圖的開啟度應為100%。

圖12-1 無失真及有失真時的波形及眼圖
(a) 無碼間串擾時波形;無碼間串擾眼圖
(b) 有碼間串擾時波形;有碼間串擾眼圖

圖12-2 眼圖的重要性質
其中U=U++U-
2.“眼皮”厚度2ΔU/U
指在最佳抽樣點處眼圖幅度的閉合部分與最大幅度之比,無畸變眼圖的“眼皮”厚度應等于0。
3.交叉點發散度ΔT/T
指眼圖過零點交叉線的發散程度,無畸變眼圖的交叉點發散度應為0。
4.正負極性不對稱度
指在最佳抽樣點處眼圖正、負幅度的不對稱程度。無畸變眼圖的極性不對稱度應為0。
最后,還需要指出的是:由于噪聲瞬時電平的影響無法在眼圖中得到完整的反映,因此,即使在示波器上顯示的眼圖是張開的,也不能完全保證判決全部正確。不過,原則上總是眼睛張開得越大,誤判越小。
在圖12-3中給出從示波器上觀察到的比較理想狀態下的眼圖照片。

圖12-3 實驗室理想狀態下的眼圖
三、實驗內容
1.眼圖觀察及分析實驗
2.仿真眼圖觀察測量實驗
四、實驗步驟
1. 打開實驗箱右側電源開關,電源指示燈亮。
2. 薄膜鍵盤選擇“PSK調制解調”中某個數字基帶信號。
3. 開關J701的1-2腳相連,將CPLD的可編程信號發生器產生的32Kbit/s數字基帶信號直接送入眼圖電路,觀察TP708測量點的眼圖波形;
4. 開關J701的2-3腳相連,將PSK解調模塊解調還原的數字基帶信號送入眼圖電路。
5. 調整好PSK調制解調電路,在PSK模擬傳輸信道中不加入噪聲的情況下(即K302的2-3腳連),觀察TP708測量點的眼圖波形;
6. 調整好PSK調制解調電路,在PSK模擬傳輸信道中加入噪聲(即K302的1-2腳連),慢慢調整噪聲信號的幅值(噪聲模塊中電位器W101),觀察TP708測量點,即受干擾信號的眼圖波形(注意噪聲幅度不要太大,否則PSK將無法解調出基帶信號);
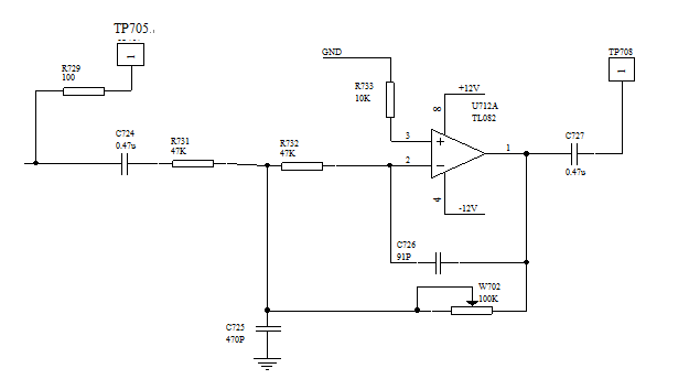
7. 低通濾波器電路如圖12-6。
五、測量點說明
1.TP705:為PSK解調電路的解調還原輸出的數字基帶信號。
2.TP708:為升余弦波波形,眼圖觀察測量點。
眼圖觀測方法:用示波器的一根探頭(觸發TRTIGGER檔)放在TP901上(同步時鐘),另一根探頭放在TP708上(數字基帶信號的升余弦波),調整示波器的掃描周期,使TP708的升余弦波波形的余輝反復重疊,則可觀察到眼圖波形;
眼圖波形如圖12-4所示。

圖12-4 觀測到的眼圖波形
升余弦波波形如圖12-5所示。

圖12-5 觀測到的升余弦波形

圖12-6 低通濾波器電原理圖
六、實驗報告要求
1.分析電路的工作原理,敘述其工作過程。
2.敘述眼圖的產生原理以及它的作用。
3.繪出實驗觀察到的眼圖形狀。


