1.掌握數字基帶信號的傳輸過程
2.熟悉位定時產生與提取位同步信號的方法
二、實驗電路工作原理
數字通信系統能否有效地工作,在相當大的程度上依賴于發端和收端正確地同步。同步的不良將會導致通信質量的下降,甚至完全不能工作。通常有三種同步方式:即載波同步、位同步和群同步。在本實驗中主要分析位同步。實現位同步的方法有多種,但可分為兩大類型:一類是外同步法;另一類是自同步法。
所謂外同步法,就是在發端除了要發送有用的數字信息外,還要專門傳送位同步信號,到了接收端得用窄帶濾波器或鎖相環進行濾波提取出該信號作為位同步之用。
所謂自同步法,就是在發端不專門向收端發送位同步信號,而收端所需要的位元元同步信號是設法從接收信號中或從解調后的數字基帶信號中提取出來。本實驗中,位同步提取的就是從二相PSK信號中,對解調出的數字基帶信息再直接提取恢復出位同步信號。圖11-1是位同步恢復與信碼再生電路方框圖。

圖11-1 位定時恢復與信碼再生電路方框圖
本實驗中,我們是用單片機來實現數字基帶信號的同步時鐘信號的提取功能
實現思想:運用單片機的兩個外部中斷,實現同步時鐘與外部數字基帶信號同步。
具體如下:外部中斷0,確定外部數字基帶信號碼元的長度,即所提取時鐘的周期信息。當外部數字基帶信號的下降沿到來時,單片機產生中斷,執行計時功能,直到下一個下降沿到來,得到一個時間值。這樣在一定時間范圍內,只要外部數字基帶信號有“101”形式存在,就可以確定所要提取時鐘的周期;
外部中斷1,保證所提取時鐘與外部數字基帶信號同步。當外部數字基帶信號的上升沿到來時(或延時一定時間),單片機即開始產生并輸出同步時鐘。
當然了,要求提取出來的時鐘很穩定,還是需要很強的實現技巧。我們這里提供的是一個16KHZ、32KHZ、64KHZ自適應的時鐘提取功能軟件。

圖11-2 位定時恢復電路各主要測試點波形
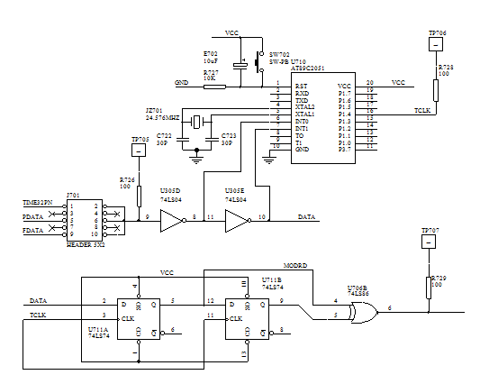
設計該電路時,以數字基帶碼元速率為32Kbit/s為例,數字基帶信號由跳線開關J701輸入,J701共有來自三個電路的基帶信號輸入,分別是:
第一排:來自CPLD可編程信號發生器產生的32Kbit/s偽隨機碼;
第二排:來自PSK解調電路的32Kbit/s數字基帶信號;
第三排:來自FSK解調的2Kbit/s數字基帶信號(未用);
上述基帶信號由J701輸入后,設置了一個測量點TP705,輸出至位同步恢復與信碼再生電路,進行位同步提取、相對碼絕對碼轉換和信碼再生功能。測量點有TP706、TP707,其中TP706是同步時鐘提取測量點,TP707是相對碼與絕對碼轉換或信碼再生基帶信號輸出測量點。 如圖11-2所示。
三、實驗內容
1. 將CPLD的可編程信號發生器產生的32Kbit/s數字基帶信號送入該電路中,由J701的第一排接入,觀察TP705、TP706、TP707各測量點的波形;
2. 調整好PSK調制解調電路,將PSK的解調電路的32Kbit/s數字基帶信號送入該電路中,由J701的第二排接入,觀察TP705、TP706、TP707各測量點的波形;
3. 調整好FSK調制解調電路,將FSK的解調電路的2Kbit/s數字基帶信號送入該電路中,由J701的第三排接入,對單片機感興趣的學生可以編程實現提取同步時鐘功能,電原理圖如圖11-3,擰下有機玻璃罩,在斷電情況下拔下單片機U710,插上仿真器即可。;
四、測量點說明
TP705:由J701輸入的32Kbit/S或2Kbit/S數字基帶信號,由J701選擇確定。
TP706:同步時鐘提取測量點波形(按復位鍵SW701進行復位,效果不好時,可多進行幾次復位操作)。
TP707:相對碼轉換或信碼再生基帶信號輸出測量點。

圖11-3同步時鐘提取及信碼再生電原理圖
五、實驗報告要求
1. 畫出位定時恢復與信碼再生電路方框圖。
2. 簡述它的工作原理及工作過程。
3. 單片機編程,實現一個固定速率數字基帶序列的同步時鐘提取。這個比較簡單,請同學試試!


